1999 PCED On Board Diagnostics II
SECTION 5: Pinpoint Tests
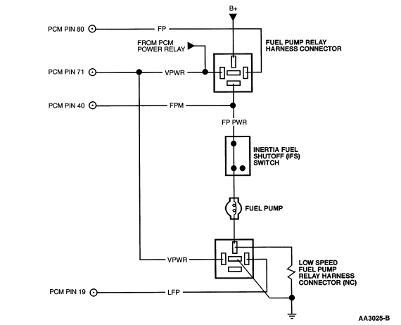
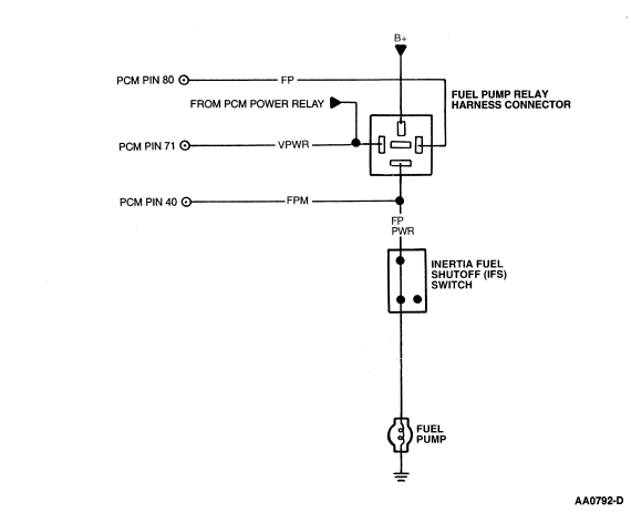
KA: Fuel Pump Relay
Introduction
KA: Pinpoint Tests
Note
This Pinpoint Test is intended to diagnose the following:
Fuel pump relay (9345)
Inertia fuel shutoff (IFS) switch (9341)
Harness circuits: B+, VPWR, FP, LFP, GND, FPM and FP PWR
Powertrain Control Module (PCM) (12A650)
Pinpoint Test Schematics and Connectors
Contour/Mystique, Cougar
Taurus/Sable, Town Car, Ranger, Explorer/Mountaineer, Windstar
Crown Victoria, Grand Marquis, E-Series, Expedition/Navigator, F-Series (Except Thunderbolt and 5.4L/6.8L F-250 HD/350/450)
5.4L/6.8L F-250 HD/350/450
5.4L (2V) SC F-150 Lightning
KA: Pinpoint Tests