1999 PCED On Board Diagnostics II |
SECTION 5: Pinpoint Tests |
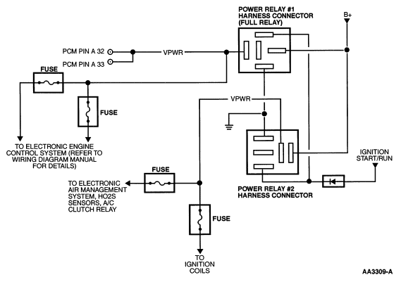
B: Electronic Engine Control (EC) Power Relay Introduction |
B: Pinpoint Tests ![]() |
This Pinpoint Test is intended to diagnose the following:




Note: The IGN START/RUN and GROUND circuits, and/or the B+ and VPWR circuits may be reversed in the harness connector. Refer to the Wiring Diagram Manual for more information.
B: Pinpoint Tests ![]() |