Section 10-00: Fuel System—Service | 1993 Mustang Workshop Manual |
DIAGNOSIS AND TESTING
Fuel Pump, Electric
Refer to the Powertrain Control/Emissions Diagnosis Manual for testing procedures.
Almost any electric fuel pump (FP) (9350) malfunction that can occur will
result in a loss or reduction of fuel flow and/or pressure. Loss of pressure
and/or flow will be detected by a reduction of engine performance. The
diagnostic procedures will concentrate on determining if the electric fuel pump
is operating properly. Other diagnostic procedures will cover the analysis of
other malfunctions that can cause losses or reductions of engine performance.
Use the diagnosis charts to determine if the electric fuel pump is
operating properly.
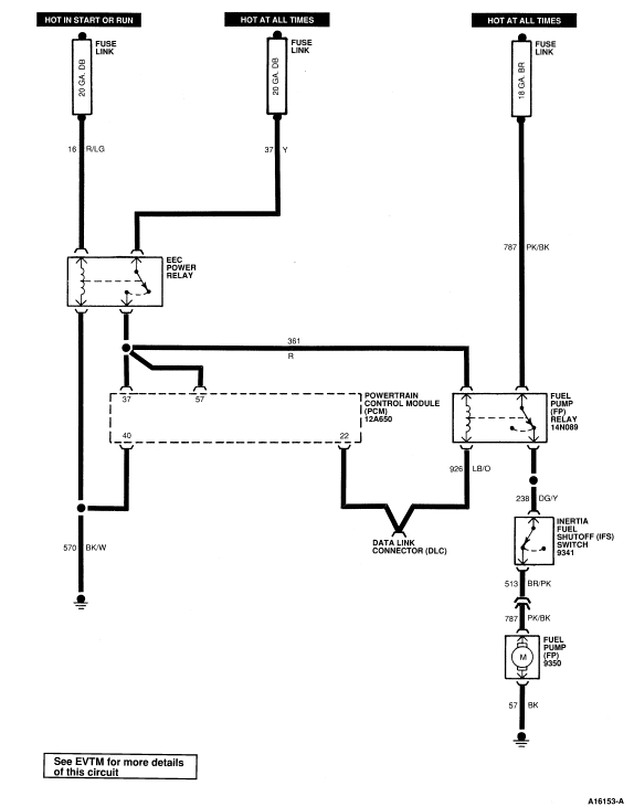
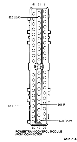
Wiring Diagrams
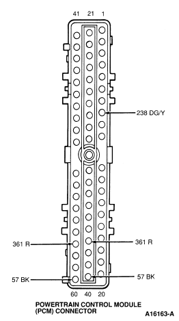
2.3L MFI

Connector End Views


5.0L SFI

Connector End View

PINPOINT TEST A: FUEL PUMP DIAGNOSIS
A1 INITIAL SYSTEM INSPECTION
- Check fuel system for adequate fuel supply.
- Visually inspect the fuel delivery system including fuel tank lines, filter, injectors, pressure regulator, battery, electrical lines and connectors for leakage, looseness, cracks, pinching, kinking, corrosion, grounding, abrasion, or other damage
caused by accident, collision, assembly or usage.
- Verify that the battery is fully charged.
Is the system free of any evidence of leakage, damage, or any evident cause for concern?
Yes
GO to A2.
No
SERVICE or REPLACE. GO to A2.
A2 STATIC FUEL PRESSURE CHECK
- Install Rotunda Fuel Pressure Tester 014-00748 or equivalent.
- Check for a connection at the FP lead. Ground FP lead if present. If no connection exists, check for separate connector located in the area. The test connector is a two pin connector. Use the "SPOUT" or similar connector to jumper this connection to
run fuel pump.
- Turn the ignition key to the RUN position to operate the fuel pump.
- Verify that the observed fuel pressure is within specified limits for the engine being tested (refer to chart).
Is the fuel pressure within specifications?

Yes
GO to A3.
No
If pressure is high, GO to A5.
| |
|
If pressure is low, GO to A6.
|
A3 STATIC LEAKDOWN TEST
- Run fuel pump for 10 seconds and note pressure (ground FP lead of data link connector and turn ignition switch to the RUN position).
- Turn off pump and monitor pressure for 60 seconds. (Remove ground or turn ignition switch to the OFF position.)
Does fuel line pressure remain within 34 kPa (5 psi) of shut off pressure for 60 seconds?
Yes
GO to A4.
No
GO to A10.
A4 VEHICLE LOAD TEST
- Run vehicle at idle and then increase engine speed to 2000 rpm or more in short bursts.
Does fuel system pressure remain within chart limits?
Yes
Fuel system is OK. DISCONNECT all test connections. CONNECT vacuum hose to pressure regulator.
No
GO to A12.
A5 FUEL PRESSURE REGULATOR CHECK
- Disconnect return line at fuel pressure regulator. Connect outlet of regulator to appropriate receptacle to catch return fuel.
- Turn on fuel pump (ground FP lead and turn ignition to the RUN position) and monitor pressure.
Is fuel pressure within chart limits?
Yes
CHECK and SERVICE return fuel line for restrictions. RECHECK pressure as in A2. GO to A3.
No
REPLACE fuel regulator. RECHECK pressure as in A2. GO to A3.
A6 CHECK FUEL PUMP
- Turn on fuel pump (ground FP lead and turn ignition to the RUN position).
- Raise vehicle on hoist and use stethoscope to listen to fuel tank to monitor fuel pump sound.
Yes
GO to A9.
No
GO to A7.
A7 INERTIA FUEL SHUTOFF (IFS) (9341) SWITCH AND GROUND CHECK
- Check inertia fuel shutoff switch to see if it is open.
- Check fuel pump ground connection in vehicle.
Are inertia fuel shutoff switch and ground connections OK?
Yes
GO to A8.
No
RESET or REPLACE switch or SERVICE ground connection as required. RECHECK pressure as in A2. GO to A3.
A8 VOLTAGE CHECK
- Check for continuity through fuel pump to ground by connecting to pump power wire lead as close to pump as possible.
- Check voltage as close to fuel pump as possible (Turn on pump as indicated in A6).
Is voltage within 0.5 volt of battery voltage and is there continuity through pump?
Yes
REPLACE fuel pump and RECHECK pressure as in A2. If pressure is OK, GO to A3.
| |
|
If pressure is not OK, RECHECK fuel pump connector for oversize connectors or other sources of open electrical circuit. SERVICE as required. GO to A3.
|
No
GO to A12.
A9 PRESSURE REGULATOR CHECK
- Replace fuel filter (if not replaced previously) and recheck pressure as in A2. If pressure is not OK, continue. If pressure is OK, go to A3.
- Open return line at pressure regulator. Attach return fitting from regulator to suitable container to catch gasoline.
- Turn on fuel pump as in A2.
Is fuel being returned from regulator with low pressure in system?
Yes
ADJUST or REPLACE regulator as required. RECHECK pressure as in A2 and GO to A3
if OK.
| |
|
If not OK, REPEAT Step A2
until trouble found. |
| |
|
If trouble not located, REPLACE pump and REPEAT A2.
|
No
RECHECK system for pressure restrictions and if none found, REPLACE pump. RECHECK pressure as in A2 and continue to A3.
A10 PRESSURE REGULATOR LEAK TEST
- Open return line at pressure regulator and attach suitable container to catch return fuel. Line should be clear to observe fuel flow.
- Turn off fuel pump by removing ground from data link connector or turning ignition to OFF.
- Observe fuel return flow from regulator and system pressure when pump is off.
- Remove vacuum hose from fuel pressure regulator and check for presence of fuel in fitting (diaphragm leak).
Is there return flow when pump is turned off and system pressure is dropping or fuel in regulator fitting?
Yes
REPLACE regulator and RECHECK pressure and leakage as in A2 and A3. If OK, GO to A4.
| |
|
If not OK, REPEAT Step A2
. |
No
GO to A11.
A11 PUMP CHECK VALVE TEST
- Open pressure line from fuel pump and attach pressure gauge to line and block line to allow pressure build up.
- Operate pump momentarily as in A2 and bring pressure to about system pressure.
- Observe fuel pressure for one minute.
Does pressure remain within 34 kPa (5 psi) of starting pressure over one-minute period?
Yes
CHECK injectors for leakage or regulator for internal leakage. Fuel pump check valve is OK. When serviced GO to A4.
No
CHECK lines and fittings from pump to rail for leakage, if none found, REPLACE pump assembly. RECHECK pressure as in A2 and when OK, GO to A4.
A12 FUEL SYSTEM RESTRICTION OR USAGE TEST
- Replace fuel line filter (if not previously replaced during this procedure) and repeat test A5.
Does system pressure remain within chart limits?
Yes
System is OK, DISCONNECT all test connections and RECONNECT all loosened or removed parts and lines.
No
CHECK pressure lines for kinks or restrictions. CHECK at fuel pump for low voltage. GO to A13.
| |
|
CHECK for wrong size injectors. If no concern found, REPLACE pump and REPEATA4.
|
| |
|
If concern found, SERVICE and REPEAT A4.
|
A13 RELAY TYPE CHECK
Does vehicle use constant control relay module (CCRM) (12B577) for fuel pump control? Control module is located on upper radiator support bracket.
Yes
Use CCRM tester to check module function, SERVICE or REPLACE if needed then GO to A2
.
| |
|
If function OK, GO to A14.
|
No
GO to A16.
A14 CONSTANT CONTROL RELAY MODULE FUNCTION TEST
- Ground fuel pump lead of data link connector.
- Connect DVOM to Pin 5 of CCRM connector with connector in place on module. Set DVOM to 20 VDC scale.
Is voltage greater than 10.5 volts present at Pin 5?


Yes
SERVICE wire between Pin 5 and inertia fuel shutoff switch.
No
GO to A15.
A15 CONSTANT CONTROL RELAY MODULE SUPPLY VOLTAGE TEST
- Connect DVOM to Pin 8 of CCRM wiring harness and ground. Set DVOM to 20 VDC scale.
- Connect DVOM to Pin 12 of constant control relay module wiring harness and ground. Set DVOM to 20 VDC scale.
Is voltage greater than 10.5 volts at each pin?

Yes
GO to A21.
No
SERVICE wiring or REPLACE fuses for fuel pump power (Pin 12) or module power (Pin 8) then GO to A2.
A16 CHECK VOLTAGE AT FUEL PUMP RELAY
- Ground fuel pump lead of the VIP data link connector as shown.
- Measure the voltage at the fuel pump relay contact "A" as shown.
Is voltage greater than 10.5 volts?

Yes
SERVICE wire from fuel pump relay to inertia fuel shutoff switch. GO to A2.
No
GO to A17.
A17 CHECK CHECK POWER SUPPLY TO FP RELAY
- Check relay socket for voltage at Pins C1, C2, and A or NO.
Does relay socket have voltage at 2 pins as indicated?

Yes
GO to A20.
Neither contact C1 or C2
GO to A18.
Neither contact A or NO
CHECK fuel pump fuse or fuse link and wiring between relay and contact. SERVICE as needed and INSTALL relay. GO to A2.
A18 CHECK POWERTRAIN CONTROL MODULE (PCM) (12A650) RELAY AND WIRING
- Remove powertrain control module relay.
- Check relay socket for voltage at Pins C1, or C2 and A or NO.
- Note which pins have voltage present (there should only be voltage at one pin if each pair, if voltage present at both pins of one pair, look for shorted wiring).
Are voltages greater than 10.5 volts on relay socket?

Yes
GO to A19.
Neither contact C1 or C2
CHECK and SERVICE wiring between ignition switch and relay coil then INSTALL relay. GO to A2.
Neither contact A or NO
SERVICE wiring or REPLACE fuse or fuse link between PCM relay and contact then INSTALL relay. GO to A2.
A19 CHECK POWERTRAIN CONTROL MODULE (PCM) RELAY GROUND
- Powertrain Control Module relay removed.
- Check PCM relay coil pin which did not have voltage in Step A18 (either C1 or C2) for ground.
Is ground on coil pin of PCM relay less than 1 ohm?
Yes
GO to A20.
No
SERVICE ground wire at PCM relay, RE-INSERT PCM and fuel pump relays and
GO to A2.
A20 CHECK FUEL PUMP OR POWERTRAIN CONTROL MODULE (PCM) RELAY OPERATION
- Remove relay from vehicle.
- Connect a +12 volt supply to terminal C1 as shown.
- Ground terminal C2 as shown.
- Measure the resistance between terminals A and NO as shown.
Is resistance lower than 1 ohm with power on and greater than 10K ohms with power off?

Yes
GO to A21.
No
REPLACE and REINSERT fuel pump and/or PCM relay as required. GO to A2.
A21 CHECK VOLTAGE AT PIN 22 (PCM)
- Remove powertrain control module.
- Install Rotunda 60-Pin Breakout Box 007-00033 or Rotunda EEC-IV Monitor 007-0047C or equivalent.
- Measure the voltage on Pin 22 of the breakout box, or with EEC-IV Monitor, install the appropriate overlay according to engine size and year. Place selector switch "A" on Pin 22, "FP", turn EEC-IV Monitor power on and read voltage on Pin 22 from LCD
readout.
Is voltage greater than 10.5 volts?
Yes
CHECK PCM for malfunction. After condition is corrected, GO to A2.
No.
SERVICE wire between PCM and FP relay/CCRM. CHECK at VIP connector for lead presence. GO to A2
when condition has been corrected.